王芝山 李春科 罗振东
随着有线电视事业的不断发展,有线电视用数量逐步增多,随之而来的收费问题就成了一难题。解决这一问题的方法就要靠科学技术,因此有线电视可寻址收费系统应运而生。
1 系统组成及功能
可寻址收费系统由计算机、调制器及寻址分配器组成。系统的核心是对用户通道的控制,收费者可通过在收费大厅利用计算机对每个用户建立档案,包括用户姓名、电话、地址、编号、交费金额等等资料,按照用户所在片区进行用户编码,根据交费情况对用户再进行管理,系统组成见图1。

图1 系统组成框图
调制器和计算机通过RS232接口进行联络,计算机将数字信息送到调制器,调制器将数字信号进行加密,并载送到112 MHz频率上,这样就可以通过有线电视网络,将计算机输出的控制信号传送到可寻址用户分配器或可寻址用户放大器上而达到控制目的。
2 系统技术原理
前端设备为一台电脑和调制器。用户端有可寻址用户分配器,可寻址用户放大器。硬件设备简单,易安装。
2.1 调制器
调制器的原理图如图2所示。它有三个基准源:12.35 MHz,12.65 MHz,112 MHz振荡器。前两组振荡器为基本的晶体振荡器。112 MHz频率较高,对中心频率要求较严,所以采用了图3所示锁相环振荡电路;因12.35 MHz和12.65 MHz的中心频率为12.5 MHz,所以选择12.5 MHz窄带滤波器对调制的控制信号进行滤波,通常计算机与控制前端间的连接线较长,所以就需要用施密特触发器进行整形,以保证可靠性;再一点就是因各有线电视台的无源混合器需要的输入电平各不相同,一般为90~110 dB,所以此电路中加一组0~20 dB的衰减器,以保证各电视台的需要。

图2 调制器原理图

图3 112MHz稳频振荡电路
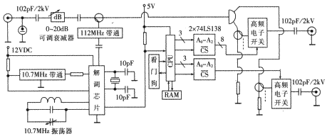
2.2 寻址分配器及用户放大器原理(图4)
有线电视信号首先进入定向耦合器,从分支输出端进入112 MHz带通以便滤掉其余的频率信号,只允许载有控制信号的112 MHz通过;解调器芯片外围电路主要由三部分组成:①122.7 MHz的本机振荡信号;②10.7 MHz的带通滤波器;③10.7 MHz的振荡器。解调器解调出的数字信号经电平转换电路(12 V→5 V)进入单片机,为保证单片机可靠工作,该系统每个单片机都配了一个“看门狗”电路解调出的数字信号进入单片机后,单片机进行计算,然后将计算结果送入数据不挥发静态RAM(该静态RAM保证该系统掉电后数据不丢失如DCM0016等),而且经3-8译码器(74LS138)进行译码,译码后74LS138对高频电子开关进行控制,这样就达到了对用户端进行控制的目的。也就完成了计算机对用户的收费管理。

图4 寻址分配及用户放大器原理图
作者单位:河北 承德有线电视台 邮编:067000